全国服务热线
0755-36694523
EN
/CN
首页
诚信合作企业
关于固电
公司简介
企业文化
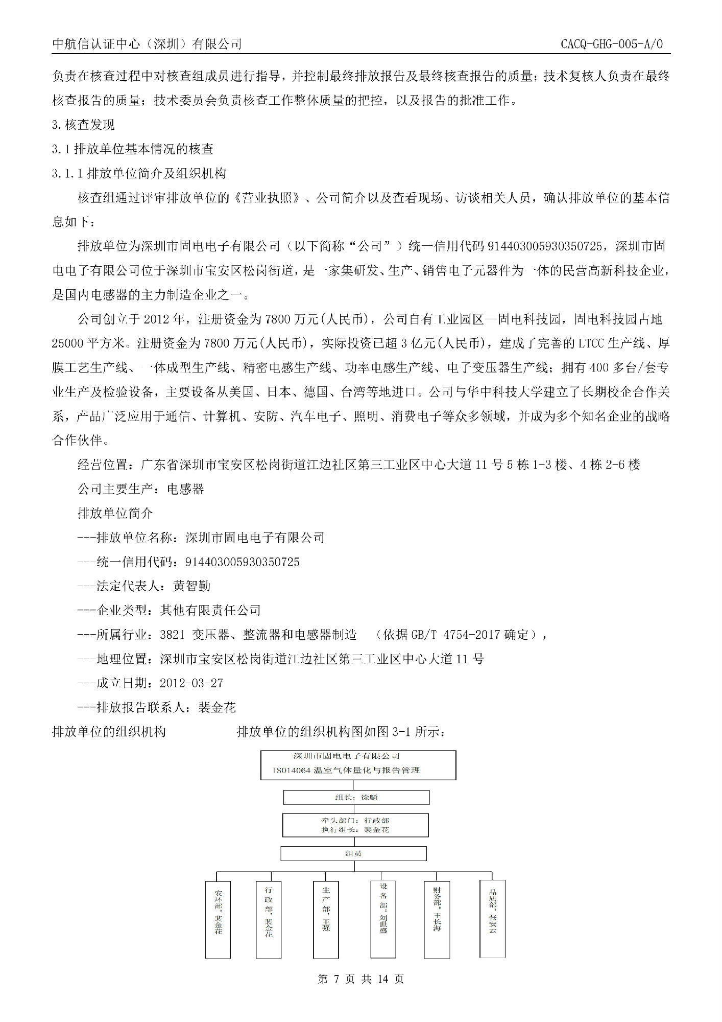
组织结构
荣誉资质
员工风采
工厂展示
产品中心
大功率电感
叠层电感
一体成型电感
精密绕线电感
功率电感
磁胶屏蔽电感
磁环电感
插件电感
磁珠
高频变压器
规格书下载
技术支持
服务宗旨
技术成果
产品参数
环保检测
全球运营
品牌加盟代理
诚信合作企业
安博电子登录(中国)中心
公司安博电子登录(中国)
行业安博电子登录(中国)
媒体报道
联系方式
联系方式
留言反馈
-NEWS CENTER-
安博电子登录(中国)中心
公司安博电子登录(中国)
行业安博电子登录(中国)
媒体报道
公司安博电子登录(中国)
14064-温室气体碳核查报告
日期:2025-05-15 / 来源:未知
上一篇:
14064-温室气体核查声明证书
下一篇:
安博登录 履行社会...
开云手机版登录入口|开云(中国)官方
|
安博注册
|
开云手机官方网站
|
开云在线注册
|
开云官方在线入口
|
乐动平台app官网
|
开云官方登录入口
|
华体网页版
|
米兰体育·(中国区)官方网站
|